Entradas

Mostrando entradas de agosto, 2021

MÓDULO 14 UNIDAD 1 ACTIVIDAD 2 NORMATIVIDAD DE LA CUENTA PÚBLICA

Imagen
    Imagen tomada de  http://www.covac.gob.mx/normatividad/ con fines ilustrativos para la presentación de esta actividad Introducción En la Actividad 2 de la Unidad 1 del Módulo 14 de la UnADM (Universidad Abierta y a Distancia de México) se conocerá, comprenderá la Normatividad que se aplica en la Cuenta Pública, al momento de la Integración; la importancia y función de la CONAC (Consejo Nacional de la Armonización Contable) ante esta. Cabe mencionar que el presente trabajo tiene únicamente fines académicos.                                                                             Desarrollo   Participación del Foro   ¿Consideras que la Normatividad que aplica a la Cuenta Pública es acorde para la elaboración y presentación de esta? La Normatividad que se apli...

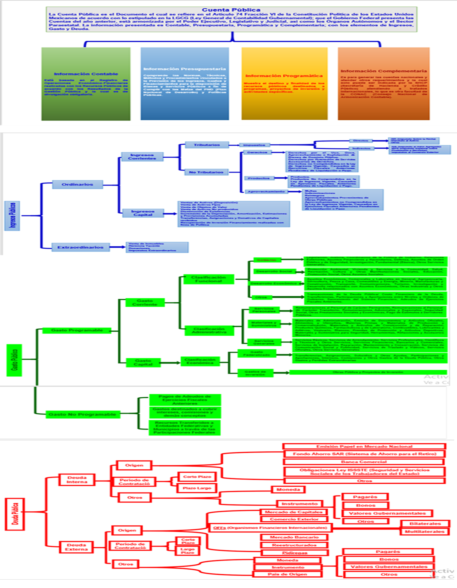
MÓDULO 14 UNIDAD 1 ACTIVIDAD 1 CLASIFICACIÓN DE LOS ELEMENTOS DE LA CUENTA PUBLICA

Imagen
Introducción En esta Actividad 1 de la Unidad 1 del Módulo 14 se realiza un cuadro sinóptico con finalidad de comprender el concepto de Cuenta Pública la forma como se presenta el documento está publica la información Contable, Presupuestaria, Programática y Complementaria con los elementos de Ingresos, Gastos y Deuda Pública con las respectivas clasificaciones de cada una de estas; cabe mencionar que el presente trabajo tiene únicamente fines académicos.                                                                               Desarrollo Cuadro Sinóptico de la Cuenta Pública   Para una mejor visualización enlace https://drive.google.com/file/d/1skw-LHMCUHfPeQoEABQG_MqeQZSoUFH8/view?usp=sharing   Cuenta Pública                 ...

MÓDULO 13 UNIDAD 3 ACTIVIDAD 3 IDENTIFICACIÓN Y EVALUACION DE RIESGOS EN CONTROL INTERNO

Imagen
Introducción En la Actividad 3 se desarrollará todo lo comprendido del Módulo 13, en la práctica solicitada por la UnADM (Universidad Abierta y a Distancia de México) se aplicará la importancia del Control Interno, los Riesgos que pueden surgir en una Entidad Pública y verse impedido el cumplimiento de objetivos y la Evaluación de Riesgos, por lo que se empleara en el Ejercicio solicitado los temas estudiados en este período, Cabe mencionar que en cada procedimiento se deben cumplir de acuerdo con las Leyes, Normas y Reglamentos que los rigen; porque al no realizarse correctamente puede ocasionar graves consecuencias a la Institución Pública. Todo lo plasmado en este trabajo tiene fines únicamente de aprendizaje educativo.   Desarrollo   Práctica de Caso de Instituto Tecnológico Datos   Planteamiento Identificación de Riesgos Gráficas Evaluación de Controles Conclusiones La importancia de desarrollar un buen Control Interno puede representar avances en una Ins...

MÓDULO 13 UNIDAD 3 ACTIVIDAD 2 REACCION FRENTE AL RIESGO

Imagen
                                                                       Introducción   En la Actividad 2 de la Unidad 3 del Módulo 13 de la Licenciatura en Contaduría y Finanzas Públicas de la UnADM (universidad Abierta y a Distancia) tiene como finalidad el comprender la importancia de la Evaluación de Riesgos el cual estima la probabilidad de ocurrencia de un riesgo y el impacto que puede causar en una Institución; como se menciona la Guía de Autoevaluación de Riesgos en el Sector Público, así también explica que es significativo que esta se realice cada 3 meses con el objetivo de mantener actualizados los Riesgos de acuerdo a los escenarios internos y externos; por lo que en el presente trabajo se da respuesta a los   ejemplos solicitados por la Institución Educativa a fin de identificar las Po...